五一假期将至
踏青赏花、登山观海、海边逐浪……
户外活动虽令人心驰神往
但紫外线强度也悄然“爆表”

防晒不仅是美白刚需
更是预防
皮肤光老化、晒伤、色斑的关键哦

如何根据不同场景选对防晒产品?
晒伤后如何科学急救?
广州市第一人民医院皮肤科思远医生
为你支招
助你假期“晒不黑、不伤脸”

普通人群户外防晒,需遵循“高倍防护、及时补涂、温和清洁”三大原则。
1. 防晒霜选择
基础值:户外活动首选SPF50+、PA++++(可抵挡98%以上紫外线)。

特殊场景:高原/雪山需SPF100+;海边/水上活动需防水型。
2. 补涂频率
动态活动(出汗/游泳):立即补涂。
静态活动(如露营、钓鱼):至少每2小时一次。

3. 清洁要点
防水型防晒需卸妆(避免毛孔堵塞),非防水型用氨基酸洁面即可。


敏感肌和儿童皮肤屏障较弱,需以硬防晒为主,防晒霜优先选择物理型。
1. 硬防晒工具
宽檐帽、UPF50+防晒衣、冰袖、遮阳伞(遮挡率≥95%)。

2. 防晒霜选择
敏感肌:纯物理防晒霜(氧化锌/二氧化钛,无香精酒精)。
儿童:6个月以下禁用防晒霜,以衣物遮挡为主;6个月以上用物理防晒霜,避开眼周。

3. 清洁与护理
清洁:氨基酸洁面/婴儿沐浴露。
晒后:立即冷敷舒缓,避免正午暴晒,阴天也需防护。

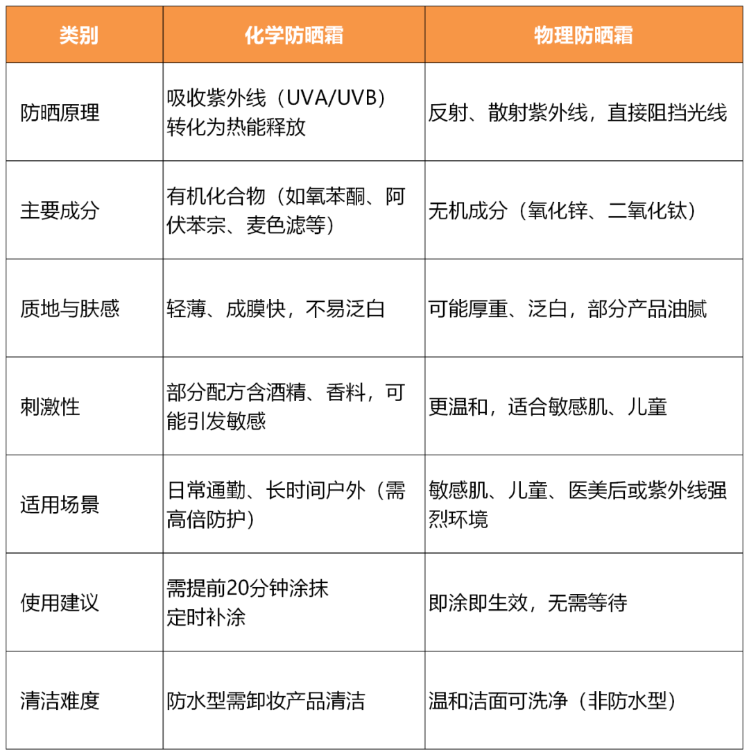
一个表格教你区分
物理防晒和化学防晒的区别
↓↓↓


如果不幸晒伤,皮肤出现红肿、脱皮、刺痛等症状,该如何正确处理呢?

思远医生特别提醒大家,晒伤后需遵循“及时降温-抗炎保湿-科学修复”的三步法则。若处理不当,可能会加重皮肤损伤,因此要避开常见误区,分阶段进行护理。
1. 晒伤后,应立即用冷水浸湿毛巾进行冷敷(切忌直接冰敷),每次敷10~15分钟,间隔后可重复操作,以达到降温镇静的效果。
2. 温和地涂抹无香精的保湿霜(如含有芦荟或燕麦成分的产品)、烧伤膏或生长因子,这些产品可以有效缓解皮肤脱皮和紧绷感。

3. 口服补液盐有助于预防脱水。若红肿症状较为明显,可在短期内小面积使用1%氢化可的松乳膏或地奈德乳膏。
4. 避免涂抹牙膏、酱油、酒精等刺激性物质,切勿撕扯脱皮,也不要使用凡士林等封闭皮肤的产品(这会影响散热)。

5. 如果出现水疱、溃烂、发热,或者晒伤面积超过体表10%,应立即就医。晒伤后48小时内要避免二次暴晒,修复期间优先选择物理防晒霜。

很多人误以为晒伤后不需要再进行护肤,让皮肤自行修复,其实这是不正确的。晒后修复期间,护肤同样重要,不同阶段的护理重点也有所不同。
● 初期(1~2天)
以镇静舒缓为主,可使用冷藏冷敷贴或用毛巾包裹冰袋进行冷敷。选择含有芦荟、洋甘菊等成分的护肤品(注意不要直接涂抹生芦荟,容易诱发过敏),同时避免使用刺激性产品。
● 中期(3~7天)
着重补水保湿,选用温和的爽肤水、乳液或面霜,并搭配含有神经酰胺等修复成分的护肤品。

● 后期(7天以后)
可以进行美白抗氧化护理,选择含有烟酰胺、维生素C等成分的产品。同时,要加强防晒措施,外出时涂抹防晒霜,并配合使用遮阳伞等防晒工具。
此外,还需保证充足的睡眠,多吃富含维生素C、E和蛋白质的食物,以促进皮肤的恢复。
防晒不仅仅是夏天的任务
而是全年无休的“皮肤保卫战”
这个五一假期
带上这份防晒攻略
放心地拥抱阳光吧~

来源:健康广东