风险提示
各特种设备使用、充装单位、电梯维保单位:
进入夏季后,我市高温酷暑、雷电、台风、暴雨等极端天气较为频繁,容易发生山石滚落、山体滑坡、场地水淹等自然灾害和人员中暑,露天工作的起重机械、旅游景区运营的大型游乐设施及非公路用旅游观光车辆安全风险明显增加。安全生产的不安全因素增多,安全形势趋于严峻复杂。各特种设备使用、充装单位,电梯维保单位要认真贯彻落实习近平总书记关于做好安全生产工作的重要指示,加强安全风险防控和隐患排查治理,切实把风险隐患消灭在萌芽之时、成灾之前。为此,汕尾市市场监督管理局郑重提醒:
一、加强特种设备安全管理。全市特种设备生产、使用单位应当认真落实特种设备安全主体责任,加强安全防范,针对重大节日及极端天气开展隐患排查治理,特别是露天作业的起重机械、大型游乐设施、场内专用机动车辆等的使用单位,应当认真排查抗风防滑、避雷等安全保护装置,发现存在问题应及时整改。
二、加强人员的安全教育。要组织企业员工开展雷雨、潮湿天气下可能发生的意外情况的特种设备应急培训,提高员工安全意识和安全警惕性。户外作业应做好人身安全防护。节假日期间要做好值班值守工作,将日常自检报告制度、隐患报告制度落到实处。
三、做好极端天气下和节假日期间的应急保障准备。一是及时修订企业的事故应急预案,并组织开展人员培训和事故应急演练;二是做好应急物品、药品、救援设备等物资储备;三是密切关注气象信息,收到天气预警信息,要及时采取防范措施,遇到突发情况,立即启动应急预案,停用设备并疏散人群,防止人员伤亡及财产损失。
附上
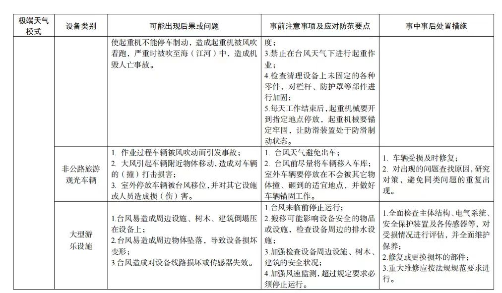
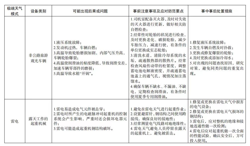
《极端天气条件下相关特种设备安全应急指南》
请查收





