广东省人民政府关于印发广东省涉农资金
统筹整合实施方案(试行)的通知
粤府〔2018〕123号
各地级以上市人民政府,各县(市、区)人民政府,省政府各部门、各直属机构:
现将《广东省涉农资金统筹整合实施方案(试行)》印发给你们,请认真贯彻落实。实施过程中遇到的问题,请径向省财政厅反映。
广东省人民政府
2018年12月25日
广东省涉农资金统筹整合实施方案(试行)
为深入贯彻习近平新时代中国特色社会主义思想和党的十九大精神,深入贯彻习近平总书记视察广东重要讲话精神,认真落实《国务院关于探索建立涉农资金统筹整合长效机制的意见》(国发〔2017〕54号)有关要求,探索建立涉农资金统筹整合长效机制,解决涉农资金管理体制机制问题,促进涉农资金使用由分散到集中、从低效到高效转变,现结合我省实际,制定本实施方案。
一、主要目标
按照中央统一部署和要求,探索建立我省涉农资金统筹整合长效机制。到2018年底,实现农业发展领域行业内涉农专项转移支付的统筹整合;到2019年底,实现行业间涉农专项转移支付和涉农基建投资的分类统筹整合;到2020年底,建立权责匹配、相互协调、上下联动、步调一致的涉农资金统筹整合长效机制,并根据农业领域省级与市县财政事权和支出责任划分改革以及转移支付制度改革,适时调整完善相关政策措施,切实提升财政支农政策效果和支农资金使用效益。
二、 推进行业内涉农资金整合
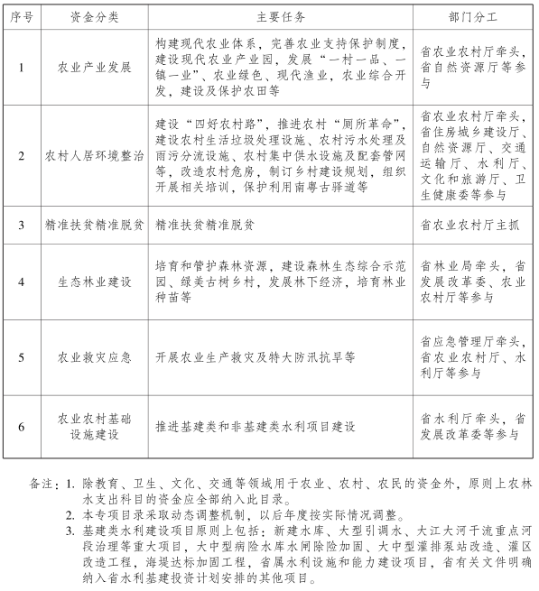
(一)归并涉农资金专项。在预算编制阶段,对交叉重复的省级涉农资金予以清理整合,将现有省级涉农资金归并设置为农业产业发展、农村人居环境整治、精准扶贫精准脱贫、生态林业建设、农业救灾应急和农业农村基础设施建设6大类,相应制定省级涉农资金统筹整合专项目录(详见附件1),明确每类资金牵头部门,并实行动态调整。市县要参照省级做法,对涉农资金进行整合,统筹使用省以上资金。(省财政厅、发展改革委、自然资源厅、住房城乡建设厅、交通运输厅、水利厅、农业农村厅、文化和旅游厅、卫生健康委、应急管理厅、林业局和市县人民政府等负责,2019年基本完成并逐步完善)
(二)设定任务清单。在清理整合涉农资金的基础上,由市县统筹实施的省级涉农专项转移支付实行“大专项+任务清单”管理模式。任务清单由省级主管部门编制,区分约束性任务和指导性任务,实施差别化管理并细化到各地级以上市和省财政直管县。约束性任务需进行考核,指导性任务不作为考核硬性指标。省级约束性任务主要包括党中央、国务院以及国家有关部委明确需对我省进行考核的涉及国计民生的事项,经省人民政府同意按人数、面积、工程量等因素量化考核验收的项目,纳入国家和省重大规划任务、新设试点任务,以及农业生产救灾、对农直接补贴等,其他任务为指导性任务。省级约束性任务清单需切实保障中央和省委、省政府部署的重大改革、重要政策和重点项目落实,并与所对应的资金规模相匹配。任务清单逐级下达,原则上每类约束性任务所需资金不得超过该类市县统筹实施资金总量的50%。县级政府统筹上级涉农专项转移支付,结合自有财力安排的涉农资金,按任务清单实施项目建设。在完成上级约束性任务后,县级可将剩余资金调剂用于其他涉农项目。(省财政厅、发展改革委、自然资源厅、住房城乡建设厅、交通运输厅、水利厅、农业农村厅、文化和旅游厅、卫生健康委、应急管理厅、林业局和市县人民政府等负责,2019年基本完成并逐步完善)
(三)精简资金下达频次,同步下达资金与任务清单。涉农资金根据项目性质,分为省级组织实施项目和市县统筹实施项目。由省级组织实施的项目主要包括省委、省政府确定由省级单位组织实施的项目;跨地区跨流域的重大投资项目;技术较复杂,需依靠省级单位资源及技术力量统筹实施及示范推广的重点综合性项目等;其他项目为市县统筹实施项目。由省级组织实施的项目,省财政部门要按规定将资金下达至项目实施单位;由市县统筹实施的项目,省财政部门按规定将资金分类整体下达市县,资金下达频次一年内一般不超过两次(救灾应急等特殊资金除外),其中提前下达比例原则上不低于该专项转移支付预算资金的70%。资金与任务清单同步下达,实现资金投入与工作任务衔接统一。中央下达我省的资金按照国家文件要求管理,在完成中央约束性任务的前提下,省业务主管部门统筹安排省级涉农资金,避免重复投入。(省财政厅、发展改革委、自然资源厅、住房城乡建设厅、交通运输厅、水利厅、农业农村厅、文化和旅游厅、卫生健康委、应急管理厅、林业局和市县人民政府等负责,2018年起持续推进)
(四)建立相适应的绩效评价体系。省级各类涉农资金牵头部门会同相关业务主管部门,按照专项目录分类,定期评估各级资金使用和项目实施情况,年终对约束性任务开展绩效考核,形成分类涉农资金绩效考核自评报告报省财政部门。省财政部门负责委托第三方机构对重点涉农项目开展重点绩效评价。逐步建立以绩效评价结果为导向的涉农资金大专项和任务清单设置机制及资金分配机制,将评价结果作为后续年度涉农资金安排的重要依据。充分应用财政预算绩效指标库,健全分行业、分领域绩效评级指标体系,逐步由单项任务绩效考核向行业综合绩效考核转变。(省财政厅、发展改革委、自然资源厅、住房城乡建设厅、交通运输厅、水利厅、农业农村厅、文化和旅游厅、卫生健康委、应急管理厅、林业局和市县人民政府等负责,2019年基本完成并逐步完善)
三、推进行业间涉农资金统筹
(五)通过规划引领涉农资金统筹。省、市业务主管部门要加强对县级统筹整合涉农资金的规划引领和工作指导。县级人民政府要按照上级“三农”工作的总体部署,结合本地实际和经济社会发展五年规划及相关涉农专项规划,分类编制县级涉农资金统筹整合实施方案,以规划引领涉农资金统筹整合和集中投入,逐步实现各类涉农资金统一规划布局、统一资金拨付、统一组织实施、统一考核验收。(省财政厅、发展改革委、自然资源厅、住房城乡建设厅、交通运输厅、水利厅、农业农村厅、文化和旅游厅、卫生健康委、应急管理厅、林业局和市县人民政府等负责,2018年起持续推进)
(六)以专项资金为载体,推进行业间涉农资金统筹。按照省级涉农资金统筹整合专项目录,实现一类专项资金由一个部门牵头。在省业务主管部门研究制定资金分配方案的基础上,由牵头部门分类汇总报省财政部门提交省涉农资金统筹整合领导小组审定。(省财政厅、发展改革委、自然资源厅、住房城乡建设厅、交通运输厅、水利厅、农业农村厅、文化和旅游厅、卫生健康委、应急管理厅、林业局负责,2018年起持续推进)
(七)积极试点集中投入资金。各市要选取1-2个县试点将涉农资金统筹集中投入某一领域,如现代农业产业园、田园综合体试点、农村综合性改革试点、扶持村集体发展试点、农业综合开发重点项目区、农业市场体系建设等,集中财力办大事,积极办出特色与成效。(市县人民政府负责,2018年起持续推进)
(八)加强性质相同、用途相近的涉农资金统筹使用。市县对多个部门使用管理的性质相同、用途相近的涉农资金,可结合本地实际,按照轻重缓急的原则在规定范围内自主统筹使用资金。如生态宜居美丽乡村建设资金可统筹支持乡村规划编制、农村“厕所革命”等美丽乡村建设工作。(市县人民政府负责,2018年起持续推进)
(九)促进功能互补、用途衔接的涉农资金集中投入。市县特别是县级要充分发挥涉农资金统筹整合主体作用,统筹安排各类功能互补、用途衔接的涉农资金,如将土地整治、农田水利建设、生态恢复保护、精准脱贫等各类相互衔接的资金集中投入,推动同一区域乡村振兴战略统筹实施。(市县人民政府负责,2018年起持续推进)
四、改革完善涉农资金管理体制机制
(十)加强管理制度体系建设。继续对涉农资金管理制度进行清理、修订和完善。省财政部门要会同相关业务主管部门制定涉农资金统筹整合管理办法,明确资金使用负面清单。除国家有明确规定外,统筹整合的涉农资金的使用方式和审批程序由县级自行确定,省级不做具体规定。市县应制定涉农资金统筹整合管理办法,对统筹整合后的涉农资金,明确统一的政策目标、扶持对象、补助标准、实施期限、绩效及监督管理要求等,并做好与现行各项管理制度的衔接。(省财政厅、发展改革委、自然资源厅、住房城乡建设厅、交通运输厅、水利厅、农业农村厅、文化和旅游厅、卫生健康委、应急管理厅、林业局和市县人民政府等负责,2019年基本完成并逐步完善)
(十一)进一步下放审批权限。凡是直接面向基层、量大面广、由县级实施更为便捷有效的资金,省、市业务主管部门要依法将具体项目审批权限下放至县或用款单位,从事前审批或复核改为事后备案,并按因素法切块下达资金,由县确定具体项目,赋予县级更大的统筹资金自主权。确需省级保留项目审批权限的资金,省业务主管部门要在预算编制环节制定清单,报分管省领导批准。未列入清单的不得由省级审批具体项目。(省财政厅、发展改革委、自然资源厅、住房城乡建设厅、交通运输厅、水利厅、农业农村厅、文化和旅游厅、卫生健康委、应急管理厅、林业局和市县人民政府等负责,2018年起持续推进)
(十二)做实做细项目库。各级业务主管部门和财政部门要做实做细涉农资金项目库,至少提前一年储备具备实施条件的项目,并对项目库内的项目实施动态管理。市县项目储备要坚持规划引领,并与上级任务清单相衔接。(省财政厅、发展改革委、自然资源厅、住房城乡建设厅、交通运输厅、水利厅、农业农村厅、文化和旅游厅、卫生健康委、应急管理厅、林业局和市县人民政府等负责,2018年起持续推进)
(十三)加强涉农资金监管。省级层面,各类涉农资金牵头部门要会同业务主管部门,加强对各地的指导培训,对约束性任务清单执行情况进行督导检查,对工作进度慢、统筹整合效果差的市县政府主要领导、分管领导进行约谈,对存在严重问题的,及时报请省政府予以问责;省财政部门要定期对各地涉农资金使用进度进行通报,并实施财政监督检查;省审计部门要按照“谁审批、谁使用、谁负责”的原则,按规定对负责资金分配使用的省业务主管部门和市县进行审计监督。市县层面,各市县要将涉农资金统筹整合实施方案报送省级涉农资金牵头部门备案,作为工作督导、财政监督检查和审计监督的依据;市县政府要按规定在政府门户网站或涉农资金信息公开网络平台上公开涉农资金统筹整合实施方案、任务完成情况、资金使用情况以及存在问题等;镇村两级涉农项目安排和资金使用情况要按规定进行公告公示,接受上级和社会监督;市县财政、审计部门要组织对本地区涉农资金使用情况开展财政监督检查和审计监督。(省财政厅、发展改革委、自然资源厅、住房城乡建设厅、交通运输厅、水利厅、农业农村厅、文化和旅游厅、卫生健康委、应急管理厅、审计厅、林业局和市县人民政府等负责,2018年起持续推进)
五、 保障措施
(十四)加强组织领导。成立省涉农资金统筹整合领导小组,由省政府领导担任组长,省财政厅、发展改革委和涉农相关部门负责人担任成员,负责指导涉农资金统筹整合工作,审定省级涉农资金统筹整合总体资金分配方案和任务清单,协调解决有关重大问题,集中财力支持保障省委、省政府确定的重大项目。领导小组办公室设在省财政厅。市县政府要高度重视,切实承担主体责任,参照省级做法成立政府统一领导、相关部门参与的涉农资金统筹整合领导小组,为推进统筹整合工作提供组织保障。(省财政厅和市县人民政府负责)
(十五)鼓励探索创新。鼓励具备条件的县因地制宜开展多层次、多形式的涉农资金统筹整合,突破现有管理制度规定的,应按管理权限和程序报批或申请授权。县级按规定在统筹整合范围内将剩余资金调剂用于其他涉农项目的,审计、财政等部门在各类监督检查中不作为违规问题处理。(省财政厅、发展改革委、自然资源厅、住房城乡建设厅、交通运输厅、水利厅、农业农村厅、文化和旅游厅、卫生健康委、应急管理厅、审计厅、林业局和市县人民政府等负责,2018年起持续推进)
附件:1.省级涉农资金统筹整合专项目录
2.省级涉农资金统筹整合操作规程
3.省级涉农资金统筹整合流程图
附件1
省级涉农资金统筹整合专项目录

附件2
省级涉农资金统筹整合操作规程
一、制定部门资金分配方案。省业务主管部门根据省财政部门明确的预算额度,结合我省实施乡村振兴战略的整体规划,制定本部门资金分配方案,公示无异议后,按六大类分类报相应牵头部门汇总。资金分配方案应符合以下要求:(一)区分由省级组织实施的项目和由市县统筹实施的项目。(二)由省级组织实施的项目资金原则上不超过每类涉农资金总额的50%。(三)由省级组织实施的项目须事先报经分管省领导批准。
二、审定总体资金分配方案。各类涉农资金牵头部门将各部门提交的资金分配方案分类汇总后报省财政部门,由省财政部门按程序将6大类总体资金分配方案整体提交报省涉农资金统筹整合领导小组审定。
三、整体下达涉农资金。省财政部门根据省涉农资金统筹整合领导小组审定的资金分配方案下达资金。其中,由省级组织实施的项目,资金按规定下达至项目实施单位;由市县统筹实施的项目,资金按规定分类整体下达,资金额度不细化至具体项目。
四、同步下达任务清单。省业务主管部门结合预算额度对由市县统筹实施的项目设立任务清单,明确约束性任务和指导性任务。牵头部门分类汇总任务清单报省财政部门,随资金分配方案同步提交省涉农资金统筹整合领导小组审定后,由省财政部门联合相关业务主管部门将任务清单与资金一并下达。其中,涉及财政省直管县的,原则上要直接下达到县。任务清单应符合以下要求:(一)区分约束性任务和指导性任务。(二)每类约束性任务所需资金不得超过该类市县统筹实施资金总量的50%,且约束性任务应与对应下达的资金相匹配。(三)各项任务具有明确的量化指标及完成任务的基本要求。(四)对需多年实施、滚动安排的任务,应合理界定每年任务量;对需在特定时期施工或季节性强的任务,应充分考虑其完成时限。
五、明确县级主体责任。省、市下放管理权限,建立目标到县、任务到县、资金到县、权责到县的“四到县”涉农资金管理体制。省级负责政策指导,市级负责管理监督,县级负责组织实施。县级人民政府根据上级下达的资金和任务清单,结合自身实际,按照轻重缓急的原则细化分解,明确资金使用方向和任务完成计划,并组织项目实施和竣工验收。在完成约束性任务后,县级可将剩余资金调剂用于其他涉农项目。各地有关涉农资金统筹整合工作情况,由市级统一汇总后报省涉农资金统筹整合领导小组办公室备案。
六、加强涉农资金监管。预算年度终了及预算执行完毕,由省级牵头部门会同相关业务主管部门对约束性任务开展绩效考核,形成分类涉农资金绩效考核自评报告报省财政部门。省财政部门按有关规定对重点涉农项目开展重点绩效评价,绩效评价结果作为后续年度资金安排依据。省审计部门按照“谁审批、谁使用、谁负责”的原则,按规定对负责资金分配使用的省业务主管部门和市县进行审计监督。省业务主管部门及市县要主动接受人大和审计等有关部门的监督。
附件3
省级涉农资金统筹整合流程图

您访问的链接即将离开“陆河县人民政府”门户网站,是否继续?



您现在所在的位置 : 