中小学如何创建依法治校示范校?教育部指南来了
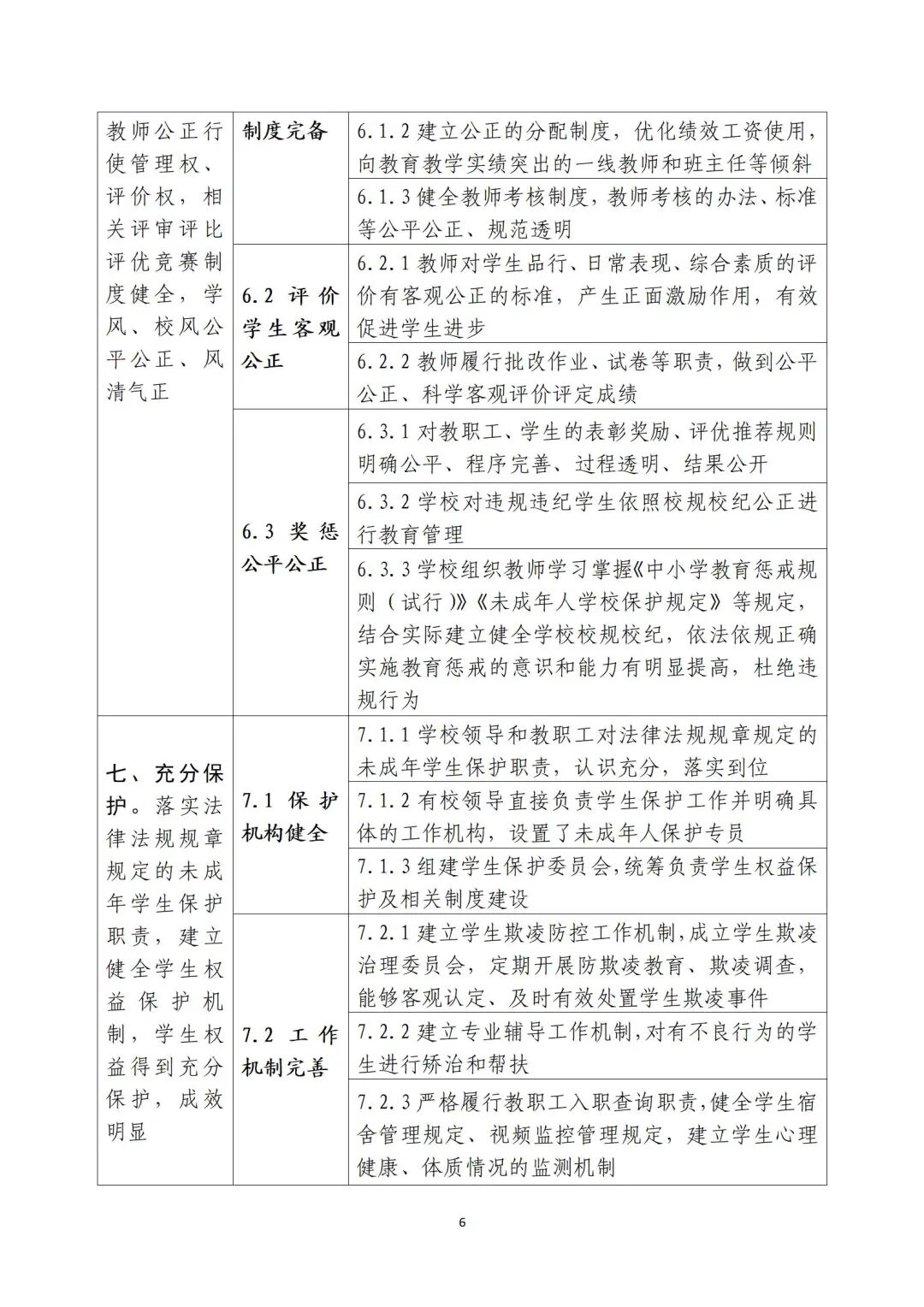
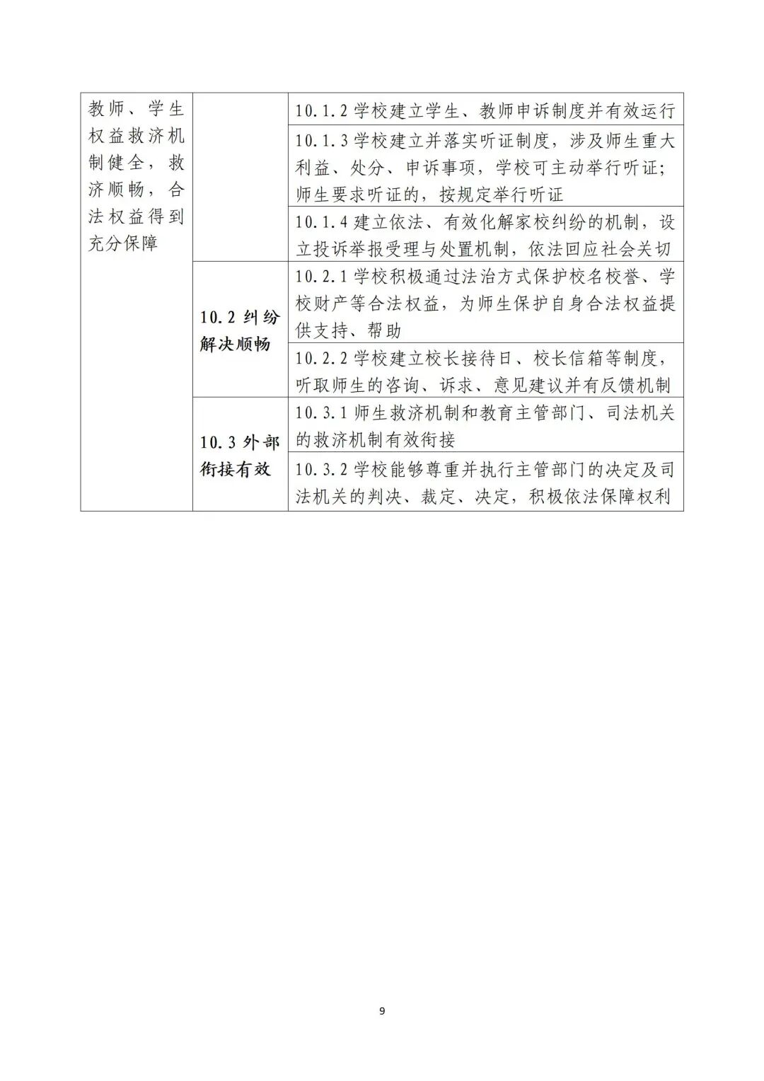
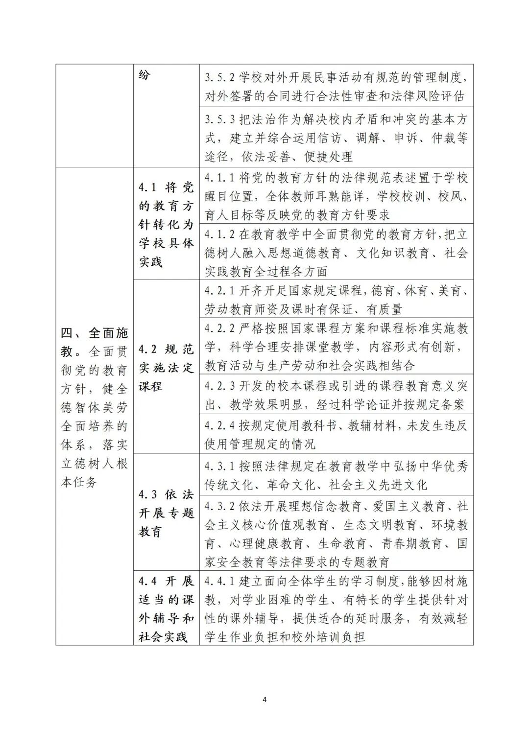
近日,教育部印发通知,发布《全国依法治校示范校创建指南(中小学)》。通知明确了中小学依法治校和示范校创建的十大重点领域并提出相关要求。跟教育小微一起来看——

《通知》还提出了哪些要求?跟教育小微一起来看—— 各地要加强组织领导,健全工作机制,着手启动本地区依法治校示范校创建工作。高等学校和中小学校的示范创建,分别按照《高等学校法治工作测评指标》和《指南》实施。开展依法治校示范校创建工作,要坚持改革创新,聚焦实际问题,引导学校运用法治思维和法治方式破解难题、推进改革;要结合学校评价改革,推动形成生动活泼、规范有序的学校育人环境和健全德智体美劳全面培养的教育体系;要深化“放管服”改革,转变管理方式,为学校依法治校创造条件、提供支持,保障学校依法自主办学。示范校创建工作要突出引领性、创新性、实效性,形成具有显著影响的实践经验和制度成果,整体提升学校依法治理水平。 来源:教育部政务新媒体“微言教育”(微信号:jybxwb)







扫一扫在手机打开当前页
您访问的链接即将离开“陆河县人民政府”门户网站,是否继续?



您现在所在的位置 : 